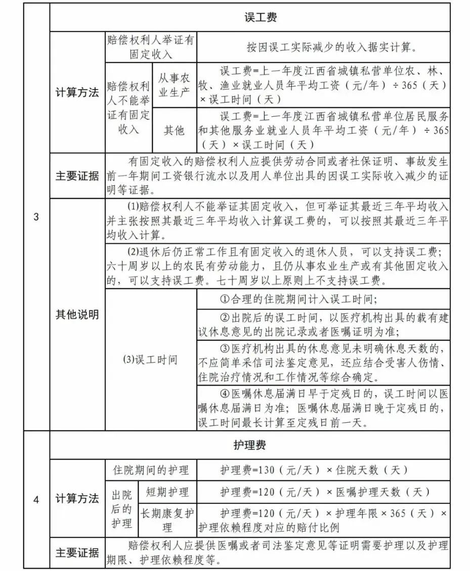
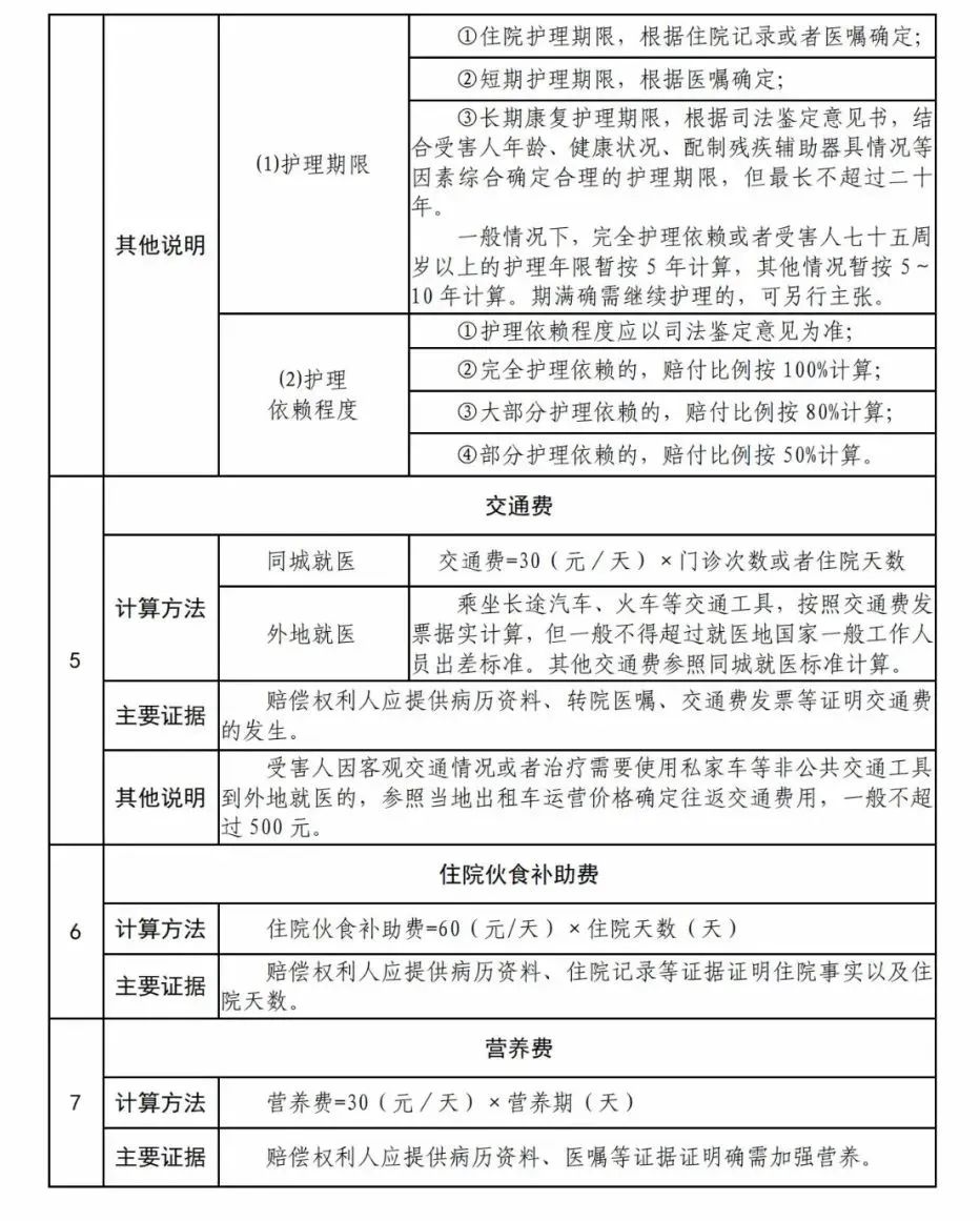
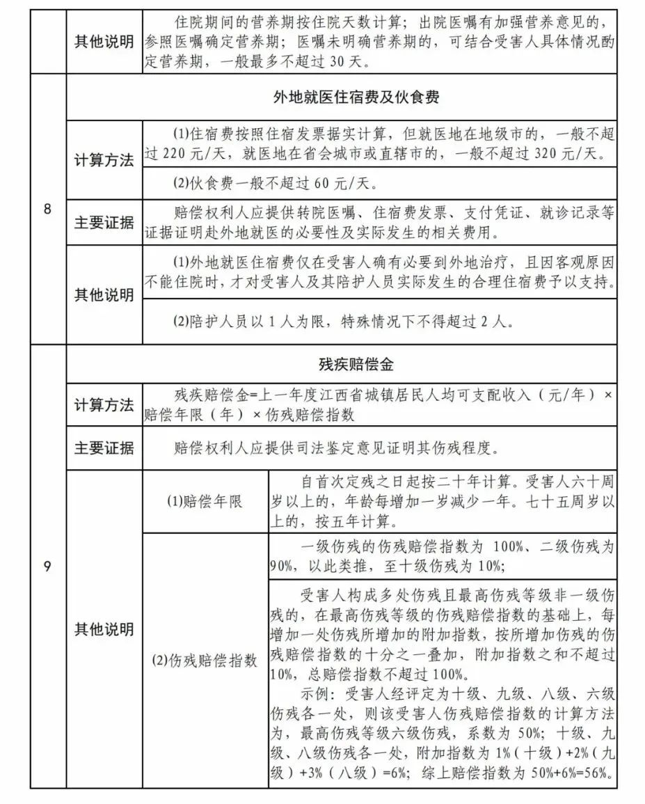
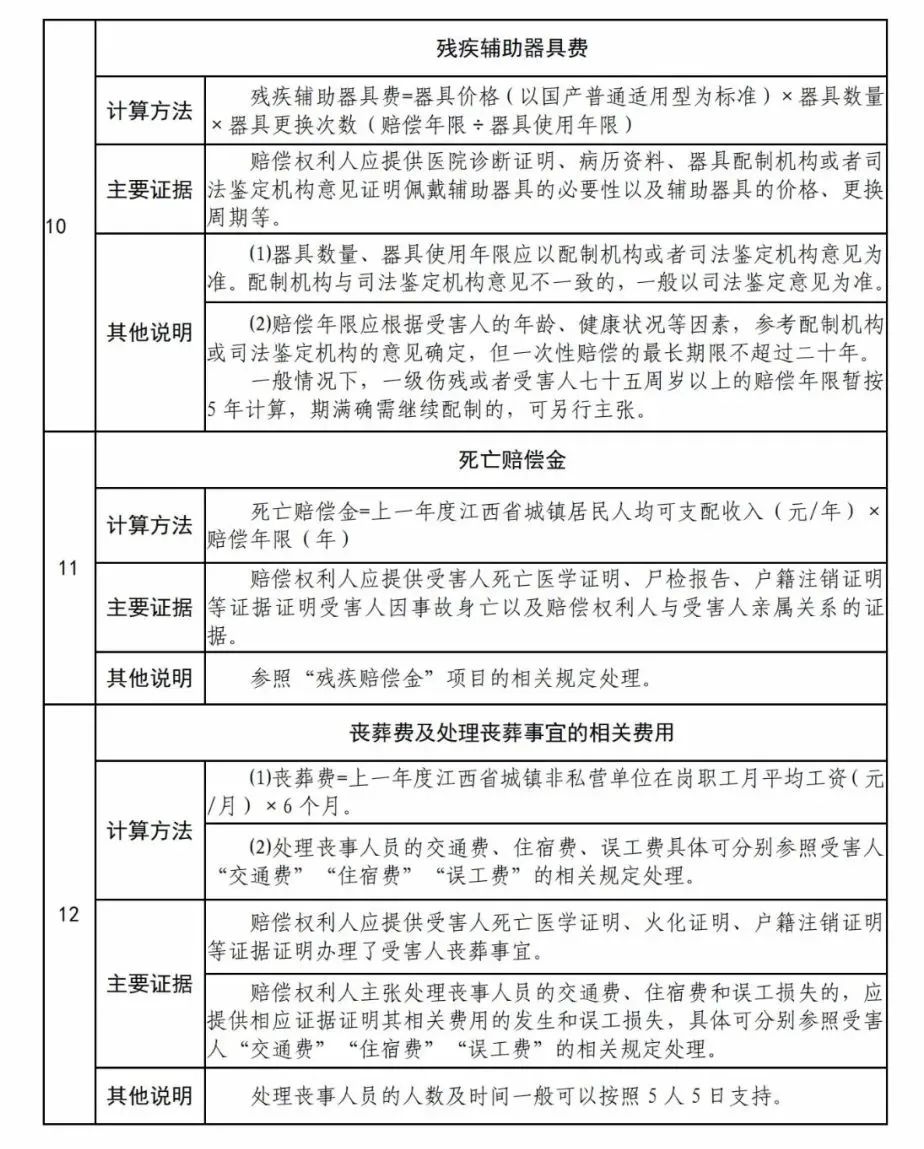
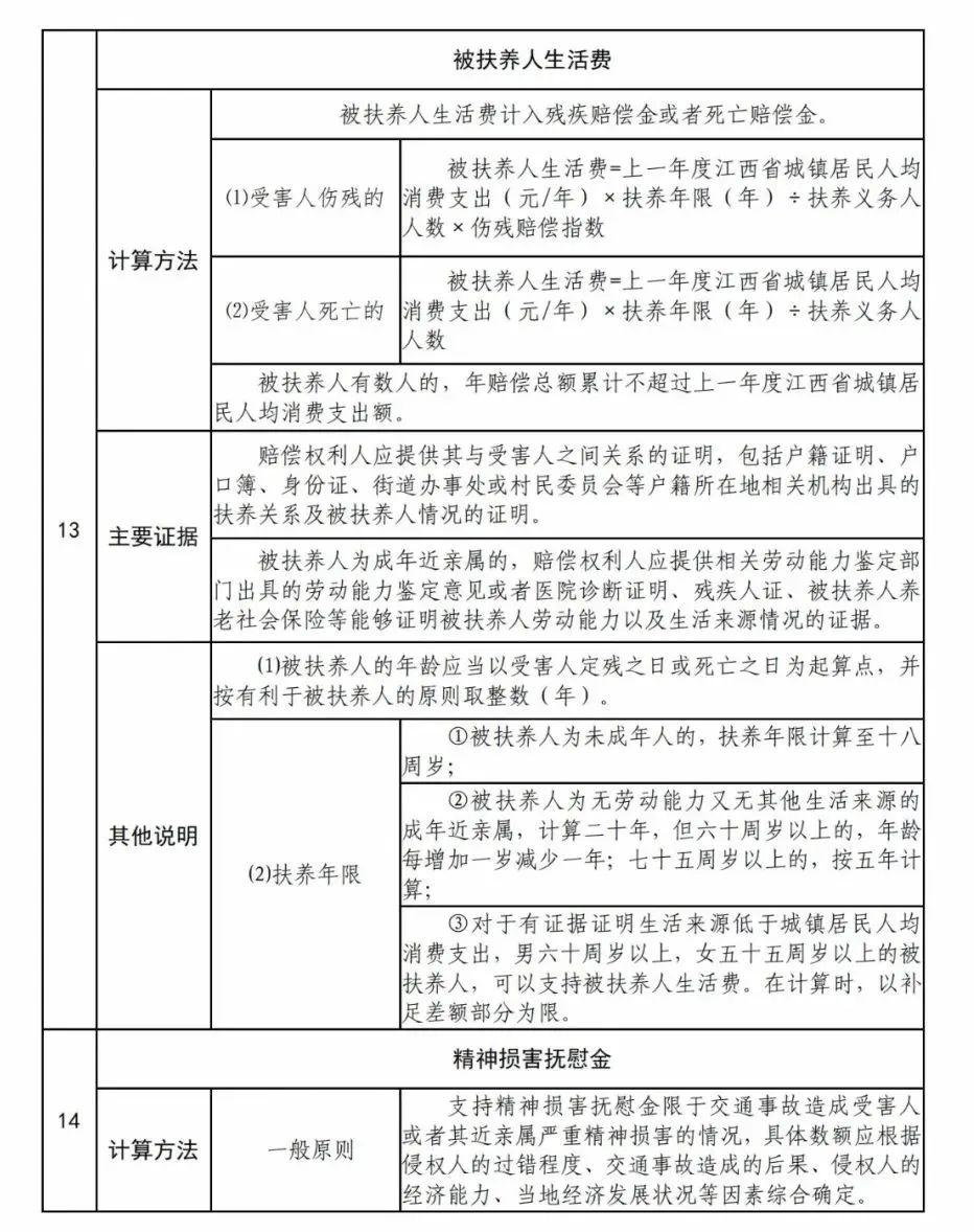
交通事故进行维权时,只有选对被告,赔偿款才能够落袋为安。许多人在出事后仅仅晓得去找司机,然而却不了解在特定情形之下,车主、公司、道路管理者乃至车管部门都有可能要为你的损失承担责任。
被告席上的那些人
原告针对交通事故侵权纠纷,是能够将驾驶员、交强险公司以及商业险公司一同告至法庭的。在2025年于北京朝阳区发生的一起案件里,王女士遭快递三轮撞伤,她不但起诉了快递员,还把承保的平安保险公司和快递公司一同列为被告,最终这三者于法庭上共同承担了18万元的赔偿款。
法律给予了原告挑选管辖地的权益,能够选择事故发生之地的基层法院,还能够前往被告住所地的法院提起诉讼。举例来说,河北的王师傅在天津发生了事故,他经过考量后决定在天津进行起诉,缘由是天津法院处理这类案件的经验更为丰富,而且伤残赔偿标准相较于河北也略微高一些。
特殊关系下的被告选择
倘若是司机为单位驾车而出现事故,那么单位必定得登上被告席。在二零二六年一月杭州滨江区所判决的案例里头,美团骑手小李于送餐途中致使路人受伤,法院最后判定美团合作的人力资源公司担负连带赔偿责任,缘由在于事发之际骑手正处于执行工作任务之时。
培训机构里的驾校学员,于培训进程当中将人撞到,那驾校就甭想着能摆脱干系。上海有个驾校学员小张,在科目三练习之际,错误地踩下油门,致使路人被撞伤,法院判定驾校身为培训单位,是负有管理方面责任的,于是判决其跟教练一块儿,去赔偿给受害者医疗费、误工费,总价达4.2万元。
车主与驾驶员的连带责任
虽驾驶员并非车主本人,然而若车主存有过错,那也是会被列入被告名单之中的。在2025年的时候,南京的李先生将自己的车借给了处于醉驾状态的朋友,随后发生了造成人员死亡的重大事故,最终法院判定车主李先生与驾驶员一同承担超出保险限额的五十余万元赔偿。
那种在经过好多回买卖之后却一直没有办理过户手续的车辆,最终出现撞了人的情况,究竟该找谁去要求赔偿呢?要记好哦,得去找在最后一次交易完成之后,实实在在拿到了车辆的那个受让人才行。就在2026年2月的时候,郑州中院刚刚审结了一起这样的案子,有一辆二手车转手了四次都始终没去办理过户,第五任车主撞人之后选择了逃逸,而法院作出判决,判定实际控制着车辆的最后一任受让人要承担全部的赔偿责任。
违法车辆的被告认定
如果驾驶着拼装的车辆或者报废的车辆上路,那么所有参与买卖行为的转让人以及受让人都需要担负起责任。有一辆去年广东佛山查获的发生事故的拼装校车;法院将从拆解厂一直到实际使用人的总共五名被告全部判定为要承担连带赔偿责任,赔偿金额总计居然高达120万元。
被套牌的车主,要是在套牌车出事时知情不报,是要担责的。在2025年北京三中院判的案例里,出租车公司清楚自己牌照被克隆了,却没去报警,后来套牌车撞人后逃逸,法院判定出租车公司要先给受害者赔付8万元。
道路管理者也是被告
因路面出现大坑,井盖缺失,进而导致了事故,如此这般,道路管理者是逃脱不掉责任的。2025年7月,济南市民刘先生于雨后,遭遇道路塌陷,致使车辆翻车,身体受伤。法院对此作出判决,市政工程管理处需要承担30%的赔偿责任。其理由在于,道路养护方面巡查存在不到位的情况,并且未能够及时去设置警示标志。
有着安全保障义务责任的高速公路管理者,对于非法闯入进去的行人同样的负有该责任。在去年冬天的时候,有一位流浪汉意外地误入了高速,结果意外而被撞身亡。去进行审理的法院,在审理过程中发现隔离栅栏存在有两米程度的破损并且还没有去进行修复,最终作出判决,判定高速公路管理公司需要去承担其中20%的补充赔偿责任。
刑事犯罪的红线警示
一旦交通事故出现越界情形那便属于犯罪行为。在2026年1月的时候,成都有个司机赵某处于醉驾状态,接连撞了七辆车,导致两人失去生命。虽说第一次碰撞有可能是出于过失,然而后续连续不断的冲撞举动已经对公共安全造成了危害。最终法院没有判定其构成交通肇事罪,而是判处了更为严重的以危险方法危害公共安全罪。
永远选择逃逸绝对是最大的错误之举,重庆一位名为陈某的司机撞人之后选择逃逸,致使伤者因为延误了救治而死亡,事故责任从原本的同等转变为了全责,刑期也从三年以下直接提升到了七年,记住,出现死亡三人并且负同等责任的情况,或者没有能力赔偿超过六十万的情况,都归属为“特别恶劣情节”。
互动提问:
在处理事故之际,是否历经不知该将谁作为被告的那种让人困惑不已的状况呢?又或者,于你身旁发生过哪些由于被告选择错误进而无法获取赔偿的实例呢?欢迎现身评论区,分享一下你的相关经历,点个赞,使得更多人能够看到这一颇具实用价值的法律指南。











