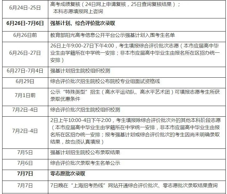
昨晚6点,那近5万名热切盼望着的上海高考生,终于能够对他们期盼许久的成绩进行查询了。与此同时,那牵动着无数家庭的2021年本科各批次录取控制分数线,也已正式对外公布了,这意味着志愿填报这场战役正式敲响了开始的锣鼓。
成绩查询多渠道便捷考生
自6月23日18时起,考生便能够经由“一网通办”PC端去查询高考成绩。移动端的“随申办”于微信、支付宝小程序以及APP同步开启了查询专栏,其操作极为便捷。考生输入自身9位高考准考证号以及密码(身份证最后不含字母的六位数字),便可查得语文、数学、外语科目成绩以及附加分。需留意的是,网上所查询的成绩仅涵盖6月份高考的科目分数,并不包含1月份的外语考试成绩。
纸质成绩通知单,自6月24日起,会由中国邮政EMS投递至考生家中。这些通知单上,会完整展现语文、数学,以及1月和6月两次外语科目成绩。若考生想知晓投递进度,在24日上午8点后,可登录中国邮政速递物流官网,输入准考证号,就能追踪邮件位置,以确保第一时间拿到纸质成绩单。
本科控制分数线划定原则
2021年,上海市本科录取控制分数线是按照招生计划数跟线上考生人数比例去划定的,那是教育部的统一规定,因为高校专业招生计划跟考生实际志愿分布很难完全匹配,所以分数线上的考生人数会比实际招生计划数稍微多一些,考生能够依据自身的“3+3”高考成绩,判断有没有填报本科各批次志愿的资格。
今年,除公布本科录取控制分数线之外,还同步发布了特殊类型招生控制分数线,以及艺术、体育类本科文化控制分数线。这些分数线,为不同报考方向的考生,提供了明确的参考依据,帮助大家合理定位自己的成绩区间,为接下来的志愿填报做好准备。
今年高考政策保持稳定
全市今年有将近5万名考生参与统一高考,考试人数跟去年基本处于持平状态。在政策方面,2021年持续维持了“3+3”考试科目设置以及院校专业组的志愿填报模式,确保了高考录取率的整体稳定。从各批次招生计划来讲,今年和去年也大致相同,这给考生营造了可预期的升学环境。
需要留意的是,好多高校依照学科属性把院校专业组做了优化调整,致使专业划分更为明晰。这般调整有益于考生更精准地寻觅到契合自身的专业方向,规避了因专业归类含混引起的填报困惑,展现出高校招生服务的人性化改良。
志愿填报需做足功课
对于考生而言,在进行志愿选择这个行为之际,首先得将自身学科所拥有的特长以及兴趣爱好予以结合起来,以科学的方式去参考各项数据,在填报之前,务必要仔细阅读自己心里面所喜欢院校的《招生章程》,重点留意学校的办学性质、所处的地理位置以及招生专业对于单科成绩、外语语种、身体条件的具体要求,部分专业对于学费也是存在特殊规定的, 这些微小的细节都是绝对不可以忽视掉的。
本科阶段持续推行院校专业组志愿填报模式,此模式赋予了考生更多的选择空间,为助力考生进行决策,市教育考试院会在后续公布成绩分布表,涵盖综合评价批次线上入围考生的成绩分布,以及各招生院校的线上入围考生成绩分布,这些数据均是志愿填报的重要参考依据。
成绩复核提供纠错机会
要是考生对已公布的成绩存有疑问,能够在6月24日9点到16点期间,登录“上海招考热线”去申请成绩复核。复核的科目限定在语文、数学以及外语(6月份),考生需要拿高考准考证号当作用户名来登录系统,初始密码是身份证后六位数字。登录之后能够修改密码并且勾选需要复核的科目。
在申请时段之内,考生能够多次登录进而修改复核科目,然而最终申请是以网上所提交的科目作为标准的。复核结果会从6月25日12时开始开放查询,查询通道会持续到7月1日12时。这样的一种机制给考生提供了查漏补缺的渠道,保证高考成绩的准确性获得双重确认。
信息安全与咨询保障
市教育考试院很明确地表明意见,不会针对各区域去给考生们的成绩进行排名,也不会针对任何机构去提供这类数据。成绩通知单是直接寄送给考生本人的,在最大程度上保护了考生的隐私,并且加强了相关信息的安全方面管束,严密防范出现泄露情况。这样的措施展现出了对于考生个人权益的尊重。
为解答考生及家长疑问,6月24日9时至15时,本市所有本科招生院校将在“上海招考热线”举行网上集中咨询活动。6月25日9时至15时,部分外省市在沪招生院校也会在“上海招考热线”举行网上集中咨询活动。届时,考生可就志愿填报、专业选择等问题,直接与高校老师交流,以获取权威指导。
高考成绩公布仅是起始步骤而已,后续进行志愿填报同样是至关重要的。试问各位考生以及家长们,针对今年所划定的分数线,你们打算优先去挑选本地的高校,还是努力去申报外省市的院校那般情况?欢迎于评论区域分享你们的志愿填报策略,点赞并且转发给更多有需求的同学们!










